3044永利集团(中国)有限公司-官方网站
公司首页
本站首页
关于我们
专业设置
专业介绍
团队队伍
教学科研
教学工作
教材建设
精品课程
学术成果
实训基地
师生风采
教师风采
员工风采
党建之窗
理论学习
党建工作
员工工作
团总支员工会
规章制度
社会服务
通知公告
本站首页
>
通知公告
> 正文
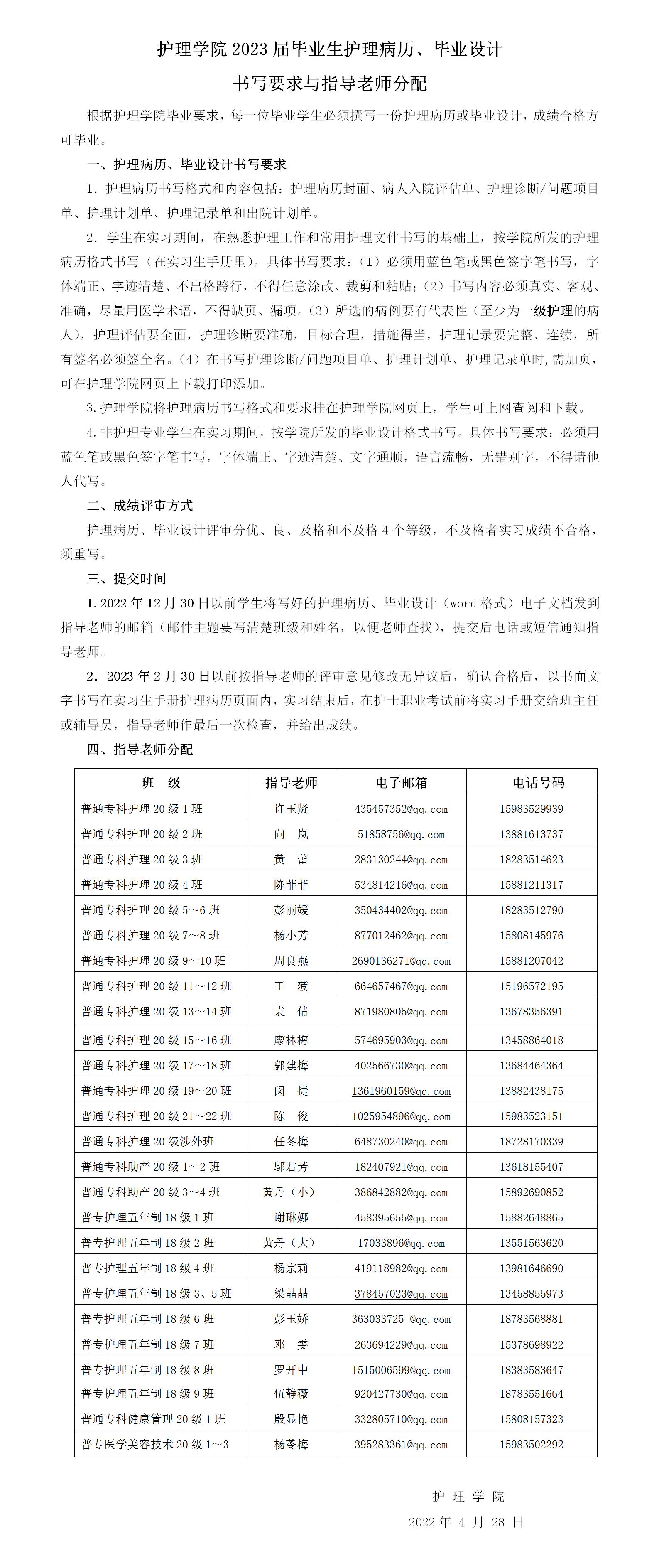
2023届毕业护理病历书写要求与指导老师分配
时间:2022-04-29 00:00
作者:系统管理员
浏览:
附件
版权所有:3044永利集团(中国)有限公司-官方网站
备案序号:蜀ICP备05017911号
青年路校区:四川省雅安市雨城区和平中路1号 育才路校区:四川省雅安市雨城区育才路130号